beat365官方网站

Maxx - The Modern HTML template
  • 主站首页
  • 首页
  • 部门简介
    • 部门简介
    • 联系我们
  • 新闻动态
  • 通知公告
  • 外籍教师
    • 外教招聘
    • 外教简介
    • 外教风采
  • 留学外院
    • 国际生招生
    • 专业设置
    • 师资队伍
    • 国际生风采
  • 国际合作项目
  • 海外留学
  • 下载专区

新闻动态

当前位置: 首页 > 新闻动态 > 正文

国际交流中心黎凝、李昌燕荣获校级“在线教学优秀教师”评比一、二等奖

作者:   来源:国际交流中心 黎凝      发布日期:2020-06-08   浏览:次

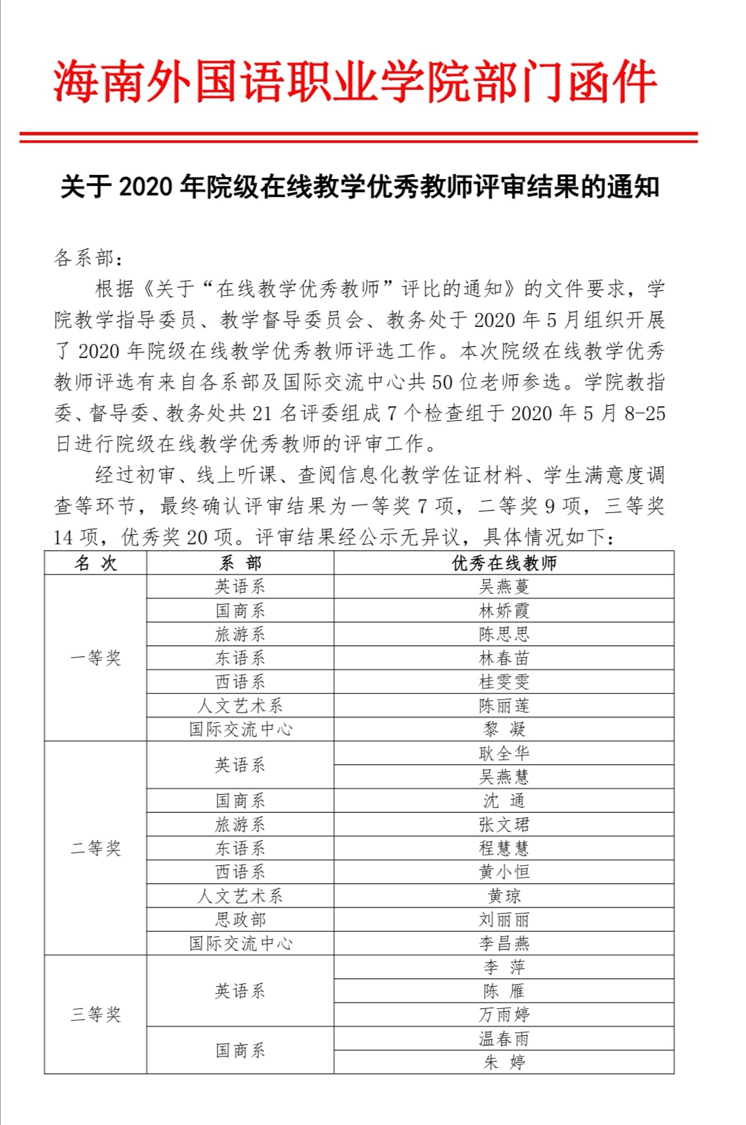
学院教学指导委员会、教学督导委员会、教务处于2020年5月组织开展了2020年院级在线教学优秀教师评选工作,来自各系部及国际交流中心共50位老师参选。经过初审、线上听课、查阅信息化教学佐证材料、学生满意度调查等环节,国际交流中心(东盟研究中心)对外汉语教师黎凝、李昌燕在评比中分别荣获一等奖、二等奖。

为了应对疫情给教学带来的不利影响,国际交流中心(东盟研究中心)对外汉语教研室积极贯彻落实国家和学院发布的“停课不停学”政策,确保疫情防控期间教学工作正常推进。自2月起,对外汉语教研室全体教师在饶其康主任的带领下,结合实际情况,针对各教学科目,制定了详细的在线教学方案,积极应对延迟开学问题,认真组织、切实做好国际学生线上教学的各项工作,在线教学整体情况良好。针对学历生和语言生开设汉语综合、汉语听说、HSK教程等共计12门线上教学课程。运用荔枝微课、中国大学慕课等多种线上教学平台实施线上教学。向分布在世界各地的国际学生传授汉语知识,传播中国文化,传递中国正能量,发挥对外汉语教学“第一课堂”的积极作用,培养亲华、友华、知华的青年国际友人,构建人类命运共同体。




上一篇:同心抗疫 共克时艰 | 我院召开境外留学生视频交流会

下一篇:海南日报采访我院泰语外教奈斯

学院地址:海南省文昌市教育路178号

电话:63297771 邮箱:internationaloffice@hncfs.edu.cn 传真:0898-63297771

beat365官方网站国际合作与交流处(汉语国际推广中心)版权所有